探索特种光纤之光:空芯反谐振光纤
探索特种光纤之光:空芯反谐振光纤
空芯反谐振光纤定义
在当今科技飞速发展的时代,光纤技术不断创新突破,其中空芯反谐振光纤以其独特的性能和广阔的应用前景,成为特种光纤领域的一颗璀璨明星。

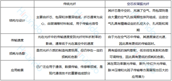
空芯反谐振光纤(HC-ARF),顾名思义,其内部为空心结构,是基于反谐振效应和包层和纤芯模式之间的抑制耦合将大量的光功率限制在空气纤芯传输的特殊结构。相较于实心石英光纤,可以很大程度上避免石英材料的非线性、色散、材料吸收损耗等问题。这种独特的设计带来了诸多令人瞩目的优势。

2. 空芯反谐振光纤的特点
极低的传输损耗
与传统光纤相比,空芯反谐振光纤能够大大减少信号在传输过程中的能量损失,使得光信号能够以更高的效率进行长距离传输。无论是在远距离通信还是在高精度传感领域,这一特性都具有至关重要的意义。你可以想象,在跨越千里的通信线路中,空芯反谐振光纤能够确保信号清晰、稳定,为人们带来流畅的通信体验。例如,在一些偏远地区的通信基站建设中,采用空芯反谐振光纤可以有效提高信号传输质量,减少信号衰减,为当地居民提供更加稳定可靠的通信服务。

出色的抗干扰耐辐照能力
由于其空心结构,外部的电磁干扰对光信号的影响被显著降低。在复杂的电磁环境中,它能够保持信号的纯净度,不受外界干扰的影响。这对于一些对信号质量要求极高的应用场景,如医疗设备、航空航天等领域,无疑是一个巨大的优势。在医疗领域,高精度的医疗设备需要稳定的信号传输来确保诊断的准确性。空芯反谐振光纤的抗干扰特性可以保证医疗设备在复杂的电磁环境中正常工作,为医生提供准确的诊断结果。
高带宽
它能够支持更高速的数据传输,满足现代社会对大数据、高清视频等高速通信的需求。无论是在 5G 通信、云计算还是数据中心等领域,空芯反谐振光纤都有着广阔的应用前景。比如,在数据中心中,大量的数据需要快速传输和处理。空芯反谐振光纤的高带宽特性可以大大提高数据传输速度,降低延迟,提高数据中心的运行效率。

除此之外,空芯反谐振光纤可以用于高功率激光传输。它的高激光损伤阈值和低损耗特性使其成为高功率激光传输的理想选择,可应用于激光制造、激光点火、防御系统等领域;而HC-ARF的中空结构使其能够作为气体激光器的增益介质,同时也可用于高精度气体传感。它还可以用于高精度的光谱分析、量子通信等前沿研究,为推动科学技术的进步发挥着重要作用。

空芯反谐振光纤-传感器件 多点曲率传感器
3. 空芯反谐振光纤与传统光纤对比
展望未来,空芯反谐振光纤的发展前景一片光明。随着“东数西算”等工程的推进和新兴工业专网的发展,对低时延、高带宽的光通信需求日益增加。这为空芯反谐振光纤的发展提供了广阔的市场空间和发展机遇。


